我们提供安全,免费的手游软件下载!
随着EA的所有权变更事宜逐步推进,《模拟人生》系列的开发商Maxis近日正式出面,就玩家社群普遍关心的“游戏价值观是否会受资本影响”一事做出了回应。尽管这笔交易仍需等待监管部门的最终点头,但在去年12月下旬获得股东批准后,EA加入沙特版图几成定局。这也让习惯了在游戏中自由表达自我、拥抱多元文化的粉丝们捏了一把汗。

自从沙特公共投资基金(PIF)宣布将收购EA以来,玩家社区的担忧声就不绝于耳。众所周知,《模拟人生》系列长期以来以高自由度、支持LGBTQ+群体以及包容性的角色定制而闻名。然而,鉴于收购方所在国家对相关群体及女性权利的法律现状与该游戏的理念存在显著差异,许多老玩家担心换了“金主爸爸”后,游戏内容的创作红线会因此收紧,甚至发生倒退。
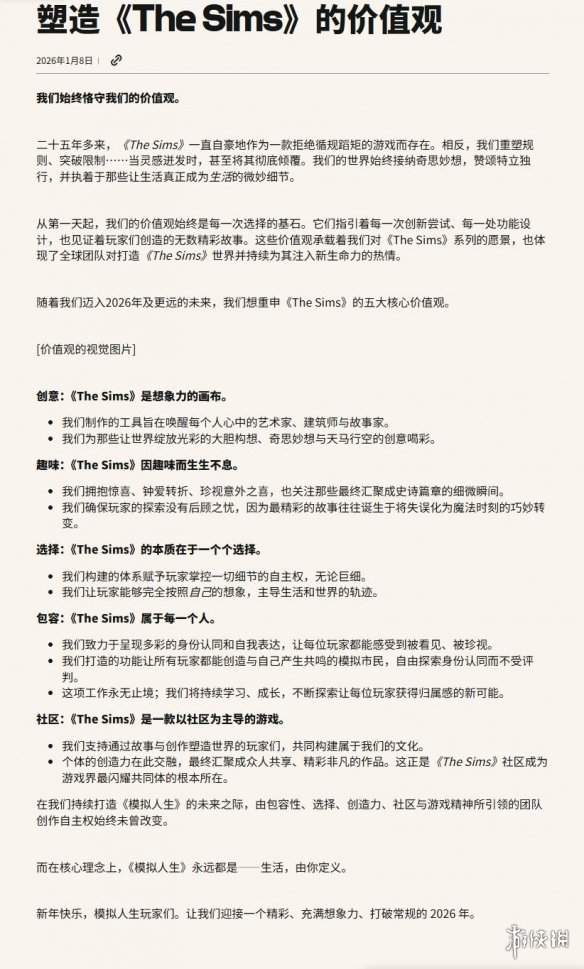
面对甚嚣尘上的舆论,Maxis在官网上发布了一份言辞恳切的声明。虽然没有直接点名具体的收购案,但这显然是对社区焦虑的正面回应。Maxis明确表示,团队将继续致力于捍卫既有的价值观,并在未来持续践行。声明中写道:“从第一天起,我们的价值观就是每一次决策的基石。它们指引着我们去冒险、去创新功能,并支持玩家讲述那些天马行空的故事。这反映了我们对该系列的愿景,也是全球开发团队的热情所在。”

为了进一步安抚人心,Maxis重申了构建《模拟人生》未来的五大核心支柱:创造力、玩乐、选择权、社区,以及最重要的——包容性。针对包容性,开发组特别强调:“《模拟人生》是属于每一个人的。我们将继续反映广泛、多彩的身份认同与自我表达,让每位玩家都能在游戏中找到归属感。这项工作永无止境,我们会确保大家可以在没有评判的环境中探索自我。”这番表态可谓求生欲与诚意并存,给担心“被和谐”的玩家打了一剂强心针。

此外,Maxis还同步更新了关于代号为“Project Rene”的新作情报。官方确认该项目已演变为一款以移动端为优先、强调社交协作的生活模拟游戏,但它并非《模拟人生4》的正统续作。对于更偏爱沉浸式单人体验的核心玩家,Maxis也给出了承诺:深度的单人PC及主机体验仍是未来的重心,目前全球有一半以上的开发团队正专注于《模拟人生4》的运营以及系列的“下一次进化”。看来,无论资本层面如何风起云涌,Maxis至少在当下还是守住了那份属于模拟市民们的自由土壤。
相关资讯
热门攻略
热门资讯